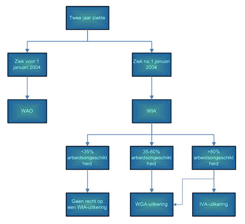
Uw zieke werknemers kunnen na een wachttijd aanspraak maken op wettelijke regelingen, bovenwettelijke regelingen en private verzekeringen.

Re-integratie is een zaak van werkgever en werknemer samen. Ga daarom ook naar de pagina met informatie voor de werknemer en mail dit naar hem/haar.
Na een wachttijd kunt u aanspraak maken op wettelijke regelingen, bovenwettelijke regelingen en private verzekeringen.

Re-integratie is een zaak van werkgever en werknemer samen. Ga daarom ook naar de pagina met informatie voor de werkgever en mail dit naar hem/haar.